当今社会,政务云当前已成为各地智慧城市和智慧政务建设的根基。随着开放程度不断深化,政务数据的海量汇聚,各业务系统运行安全及数据安全威胁问题也随之增长。如果整个业务系统一旦发生故障,如硬件损坏,火灾、地震等,将会导致整个业务中心宕机,对整个政务系统造成不可估量的损害。
为此,beats365·(中国区)唯一官方网站根据不同应用场景,设置不同应对容灾策略,帮助金华市大数据局形成完整的容灾备份架构,通过可视化的大屏指挥系统展现政务云灾备系统运行状况,实现政务云灾备的集中可视化监控,提升云资源使用效率。
目前,在政务云底层架构中,云平台已经为政务云上的各类数据提供了多份副本快照保护,能够满足云中心业务运行过程中的各级RTO/RPO的需求。
但是政务云的生产数据和快照数据均存放在同一套的硬件资源池中,目前承载了业务系统多达上百套,且业务系统和应用分开部署。为此,从政务安全、业务系统运行安全双向角度出发,金华政务云亟需建设一套独立于政务云资源池的灾备体系。

图 1金华市行政服务中心
建设方案
经过前期多次现场调研、线上沟通,beats365·(中国区)唯一官方网站了解到金华市内各类公共服务以及企业服务系统均运行在政务云平台中,故决定根据不同应用场景,设置不同应对容灾策略。具体如下:

图 2beats365·(中国区)唯一官方网站打造金华政务云灾备框架
1.应用级容灾
面向业务系统中最为核心的数据库系统,以数据资产的视角,确保数据库可用性为基准点,并最大限度地满足数据级容灾的RPO、RTO需求。
通过beats365·(中国区)唯一官方网站应用级容灾建设可以实现核心业务容灾和灾难切换,并通过一键切换指挥大屏进行切换指挥演练。应用级容灾实现分为应用数据同步和数据库数据同步。
2.实时备份
beats365·(中国区)唯一官方网站ECS虚拟机实时备份采用持续数据保护实现,在不影响主要数据运行前提下,持续捕捉或跟踪目标数据所发生的任何变化,可以在数据发生任何变化时将数据有效地保护起来,能独立对主要数据进行持续捕捉或跟踪数据修改,并保存变化,从而实现从过去的任何非预设点恢复的方法。
3.数据全量同步
数据库同步是整个容灾方案中最为重要也是最为关键的一环。所以在数据库数据同步设计时,需要考虑灵活的数据库同步方式。
在多数据库环境下,依据业务系统的不同要求灵活制定数据同步的方式。例如可以选择同步复制或异步复制,针对部分数据库例如(Oracle数据库)也能够支持copyonlog的传输模式。
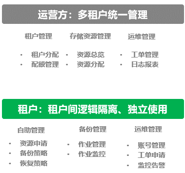
4.多租户管理
对于云备份运营方:构建SaaS化云备份服务,实现备份服务的云化运营,达到集中运维,甚至是盈利等目的。
对于云备份使用方:借助该备份服务,无需投入任何软硬件,即可实现数据的异地备份,极大简化数据备份流程,降低数据备份投入,达到降本增效的目的。

图 3beats365·(中国区)唯一官方网站多租户管理
5.指挥大屏管理
通过可视化的大屏指挥系统,让灾备系统的全局可视更近一步,灾难应急切换更为高效。指挥大屏功能价值主要体现在状态可视、过程可视和指挥高效三个方面:
- 状态可视:通过简洁的页面将关键指标提炼展示出来,解决了原来信息过多而无法及时掌握有效信息,避免冗余信息干扰;
- 过程可视:通过实现容灾切换和业务验证进度一屏展示,让整个切换过程可视,有效解决了原来过程状态无法及时感知的问题;
- 指挥高效:通过状态可视和过程可见,为现场应急指挥提供了有效的依据,提高应急决策的时效性,有效保障故障恢复的成功;
政务云灾备产品技术亮点

1.高效传输:压缩、重传、断点续传等技术提供了海量数据在远距离、窄带宽、低质量链路环境下传输的能力;
2.安全传输:内置丰富的加密算法,所有数据均经过加密后进行传输,提供了极高的数据传输过程中的安全保障;
3.及时同步:采用实时增量复制技术,将数据及时同步到备用系统上,当出现灾难时,能够保障数据零丢失;
4.快速恢复:通过编排及一键切换功能,让整个故障转移的过程非常快速,整个灾备系统具备业务快速恢复的能力。
项目建设收益
1.为政务跨业务较复杂的核心数据业务系统构建连续性保障,解决数据遗漏问题;
2.解决了一直以来海量数据无法实时同步,数据无法一致的问题;
3.灾备一体化且可进行可用性验证,具备数据误操作即时恢复能力;
4.通过活动站点功能,分流非生产性作业,提高生产数据库系统利用率;
5.满足《中华人民共和国网络安全法》、《中华人民共和国数据安全法》以及《电子政务总体设计要求》、《电子政务标准化指南》系列标准、《基于云计算的电子政务云平台》系列标准等相关政策法规要求。