来自中国信通院的认可!beats365·(中国区)唯一官方网站政务数据安全治理实践入选“星熠”案例
发布时间:2022-11-24
阅读次数: 1381 次
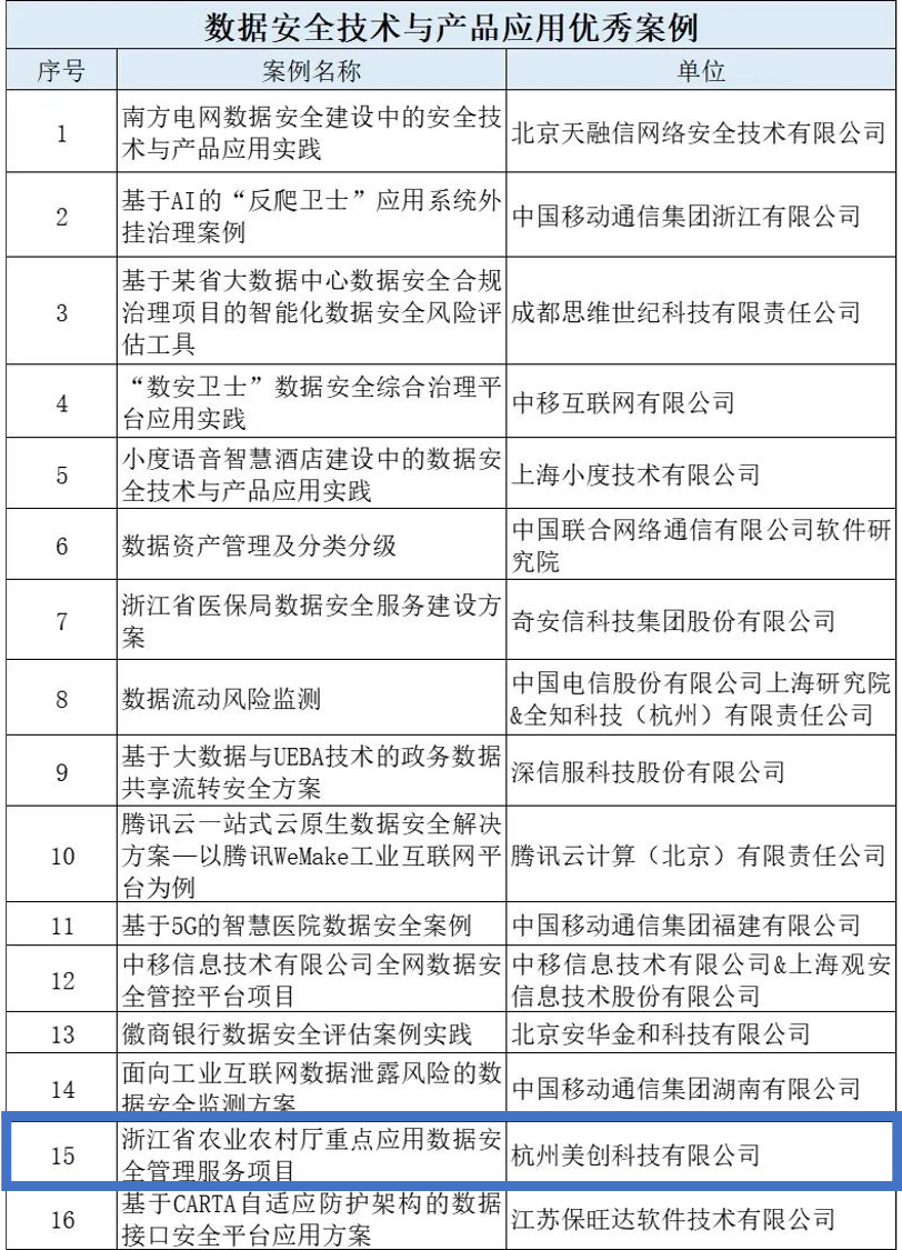
近日,中国信息通信研究院“数据安全共同体计划”公布数据安全“星熠”案例评选结果。beats365·(中国区)唯一官方网站承建的“浙江省农业农村厅重点应用数据安全管理服务”项目成功入选数据安全技术与产品应用优秀案例。

据悉,此次评选活动旨在推动数据安全产业蓬勃、可持续发展,发挥优秀案例示范引领作用。案例申报企业主要来自金融、IT、科研、制造等行业,涉及数据安全合规治理实践、隐私计算技术应用、SDK产品和数据安全技术与产品应用四个方向。
数字化改革背景下,政务数据安全是确保数字政府良好运行的重要因素,围绕数据开放共享的安全问题是数字政府建设工作过程中的关注重点。
“浙江省农业农村厅重点应用数据安全管理服务”项目中,beats365·(中国区)唯一官方网站完成对该单位重点应用的数据安全现状摸底、数据安全风险评估和分析,涵盖合规安全、组织建设、制度建设、技术工具等模块。
具体数据安全治理服务内容如下:
在组织建设方面:明确该单位数据安全的管理层、执行层和监督层,建立安全保障小组或责任人机制,明确职责。
在制度建设方面:该单位目前已经具备较为完整的信息安全保障体系和制度,本期数据安全治理服务项目中新增《公共数据安全管理实施细则》、《公共数据合作方管理规范》和《数据安全应急演练预案》等。
在技术建设方面:通过对重点业务系统进行安全基线、安全漏洞、第三方权限审批、密码口令、数据采集、数据处理等安全检查,排查数据安全漏洞并提供加固建议,防范安全事件发生,避免发生高危操作等安全风险点,保障业务连续性。
beats365·(中国区)唯一官方网站数据安全治理服务内容