提交需求
*
*

*
*
*
立即提交
点击”立即提交”,表明我理解并同意 《beats365·(中国区)唯一官方网站隐私条款》

logo

    产品与服务
    解决方案
    技术支持
    合作发展
    关于beats365·(中国区)唯一官方网站

    申请试用
      容灾演练双月报|DRCC助力中韩人寿完成核心系统年度演练任务
      发布时间:2024-01-11 阅读次数: 2879 次

      了解更多灾备行业动态 








































       守护数字化时代业务连续



      目录

      CONTENTS

      01   灾备法规政策

      02  热点安全事件

      03  容灾演练典型案例



      01

      灾备法规政策



      2023年12月,工信部和国标委联合发布《工业领域数据安全标准体系建设指南(2023版)》,明确将“工业领域数据灾备管理要求”纳入标准拟研制重点方向。



      2023年12月,《云南省公共数据管理办法(试行)》印发,于2024年3月1日施行,第四十三条明确要求:建立健全数据灾备机制




      02

      热点安全事件



      【金融终端宕机超8小时,引发信任危机】


      2024年1月8日,因“公司主干网络线路故障抢修”,万得旗下Wind金融终端、手机端无法正常登录,宕机超8小时,导致多家公募转用其他金融终端,竞品股价一路走高。



      【上海医保结算系统突发故障】

      2023年12月1日,有网友反映上海医保瘫痪无法进行结算。据悉,故障发生后,医保部门已迅速启动备份系统、医疗机构结算服务陆续恢复正常。2023年9月,上海市医保系统曾出现类似故障,实时交易系统无法正常结算。



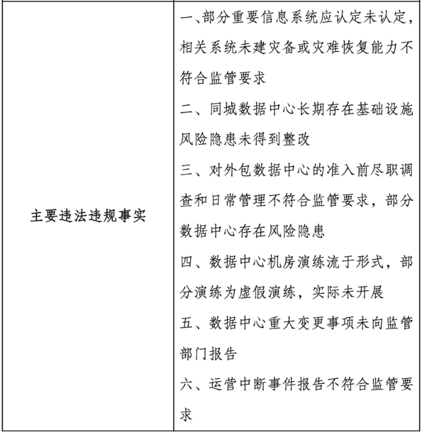
      【两大知名银行灾备建设不合规被开天价罚单】


      2024年1月5日,国家金融监督管理总局公布《行政处罚信息公开表》。国内两家银行被罚总额830万,主要违法违规事实包括:


      • 灾备建设、灾难恢复能力不合规;

      • 未定期开展真实有效灾备演练工作。


      图1  某银行被处罚通报原文



      定期容灾演练可以满足合规要求,

      可以保障灾难场景下的快速逃生!





      03

      容灾演练双月报


      ◼︎ 2023年11月-12月,beats365·(中国区)唯一官方网站帮助医疗、金融、政府、企业等共计36家单位完成容灾演练切换涉及CDP接管演练、备份恢复验证、桌面演练、数据级/业务级容灾演练以及灾难切换,有效帮助各政企单位验证应急响应能力和灾难恢复能力。



      典型案例



       中韩人寿核心系统年度异地容灾演练



      中韩人寿保险有限公司是经原中国保险监督管理委员会批准成立的全国性寿险公司。作为寿险行业的新锐力量,中韩人寿凭借优秀的市场表现、极致的客户体验,屡获最具成长性保险品牌、年度新锐保险品牌、保护消费者权益315放心单位、质量服务满意单位等众多荣誉。2022年11月,“中韩人寿尊耀一生(臻享版)终身寿险”荣获“年度推荐终身寿险保险产品”。

       演练过程: 


      基于《保险业信息系统灾难恢复管理指引》对保险机构“灾难恢复预案每年至少演练一次”的要求,中韩人寿技术团队联合beats365·(中国区)唯一官方网站技术专家,计划于2023年11月24日进行年度核心业务系统异地容灾演练。


      晚上22:00点,在网络、业务、环境、预案等各项指标检查和评估通过后,中韩人寿执行小组通过beats365·(中国区)唯一官方网站DRCC灾备一体化平台,一键启动核心业务系统跨数据中心的切换,为保障数据0丢失,在充分保障备份任务完成和人工节点验证通过情况下,37个节点总耗时19分10秒顺利完成切换。


      图2 中韩人寿现场-切换指挥大屏&切换跟踪大屏


      切换后,业务人员充分验证异地灾备系统的数据完整性和业务可用性,执行小组于当晚23点41分进行一键业务回切,仅耗时3分46秒完成业务恢复。


      图 3 中韩人寿现场-切换指挥大屏


      中韩人寿顺利完成年度容灾演练计划,全面印证了容灾建设的有效性:


      • 验证核心系统的灾备计划的有效性和可行性,及时发现并解决存在的问题。


      • 提高核心系统的灾备能力,确保系统在灾难事件发生时能够持续稳定运行。


      • 提高核心系统的应急响应能力、系统管理员和操作人员的应急处理能力,确保在灾害事件发生时能够及时恢复业务。





      金融业务容灾演练是监管强制要求;涉及业务资产多、流程复杂;切换后需提交完备详细的证明材料。面对必须切、切换难、要求高等演练现状,借助专业的切换平台,完成对全业务灾备的集中纳管,满足日常演练流程的一键执行,实现业务灾备可用性的高效验证,保障灾难场景下的快速逃生。


      新一代 灾备一体化平台



      beats365·(中国区)唯一官方网站成立以来持续耕耘灾备领域,2008年数据库灾备系统发布,2017年发布全业务容灾系统(DBRA),2021年正式推出灾备集中管控平台(DRCC),2023年beats365·(中国区)唯一官方网站创新性提出“韧性安全防护体系”,并全新发布新一代 灾备一体化平台(DRCC v3.0),实现底线防御。


      图片

      图 4  灾备一体化平台架构


      针对资产复杂性和灾备技术多态性挑战,DRCC v3.0基于云端架构,以弹性的理念,聚焦打造“1个管控中心+多个灾备能力”的一体化灾备平台。


      深耕笃行,beats365·(中国区)唯一官方网站也持续积极参与灾备行业生态共建,2023年12月,beats365·(中国区)唯一官方网站作为会员代表参与北京信息灾备技术产业联盟第二届会员大会第三次会议暨理事会会议,与业内专家共话灾备行业发展。
      免费试用
      服务热线

      马上咨询

      400-811-3777

      回到顶部